
Empowering rural communities in Karnataka through the creation of social enterprises specializing in handmade bamboo products
Brief
The Startup aims to establish social enterprises in rural India with a primary focus on empowering women. Through this initiative, we plan to set up six enterprises that will positively impact the lives of 1200 women by creating eco-friendly sustainable products based on bamboo.
Additionally, our goal is to ensure the sustained success of these enterprises by providing ongoing market support, thereby safeguarding them from potential collapse
Problem Statement
The challenge lies in setting up processes for a new value chain, tailored to accommodate product manufacturing needs within our geographical limitations. Specifically, the focus is on establishing sampling and production procedures that ensure quick approvals, maintain top-notch quality, and offer end-to-end visibility. Furthermore, each decision must carefully strike a balance between cost and value, as it directly influences the cost-effectiveness of the product.

Hub and Spoke Setup
As there was not more than 50 houses in a village, we couldn't get more than 20 producers in a building. So we designed this method of Hub and Spoke.
Hub - Nearby town which is a collection center
Spoke - Nearby Villages
Stakeholder Mapping

Customer Journey Map
The business caters to two types of customers: those who purchase our end products, typically wholesalers or retailers, and those who engage with our services, namely our producers. Our producers subscribe to our training program and remain engaged with us until they establish their production capabilities. Upon assisting them in setting up their own production units, we continue to provide ongoing training and market support.

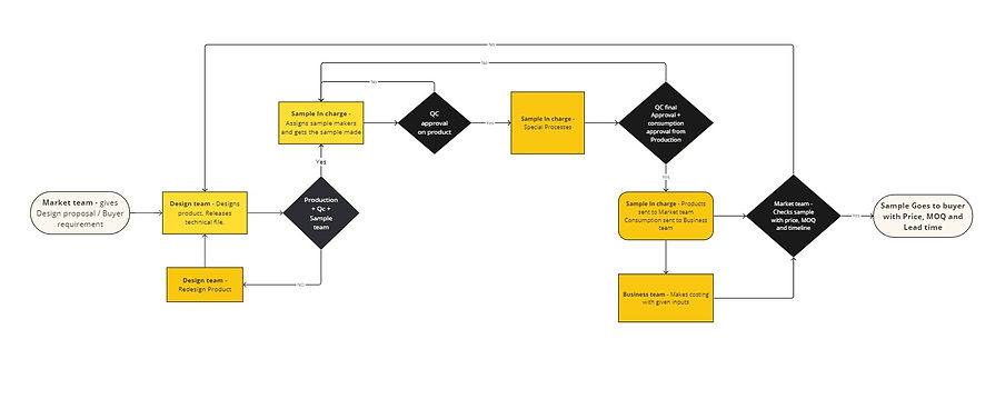
Workshops - Process Flowcharts
All process flowcharts have been collaboratively created with stakeholders to ensure comprehensive visibility and understanding of end-to-end processes. I've facilitated the ongoing creation and modification of these processes, ensuring adaptability. When challenges arise, I lead the team in brainstorming practical solutions, considering cost-to-benefit ratios for effective problem-solving.
Product Journey Map

Sampling Process Flowchart

Production Process Flowchart

Outcomes
Contributed to the establishment of five social enterprises from inception. As a core team member, actively participated in budgeting, procurement of tools and machinery, sourcing raw materials, developing training and skill enhancement programs, conducting market research, and creating detailed operational plans. Additionally, played a key role in setting up processes and providing hands-on support to implement these plans, troubleshooting issues, and solving problems along the way.
Revamped both the product and its process, resulting in a remarkable 60% increase in sales during the New Year and Christmas periods. It was declared as our hero product of the year.
Orchestrated numerous workshops engaging all stakeholders to establish robust systems and processes, ensuring seamless business operations.
Successfully executed 3 critical orders by introducing innovative process changes and tool advancements, overcoming significant challenges to meet deadlines that initially seemed unattainable
Implemented enhanced strategies resulting in a significant reduction in attrition rates within the enterprise, decreasing from 70% to less than 40%.

Product - process Interventions
Redesigned with various variants, our product underwent significant improvements, resulting in reduced manufacturing time and raw material usage, consequently slashing product costs by an impressive 60%.
This cost-efficient manufacturing allowed us to offer the product at highly competitive prices, making it the top-selling item in our inventory. As a result, it accounted for a remarkable 60% of our monthly sales revenue during Christmas and New year.
Moreover, the streamlined manufacturing process enabled swift production and delivery of products in diverse color options, enhancing customer satisfaction and market reach.
Other products I've designed











